ESP LA UNIÓN
Más cerca de ti y de tu Hogar
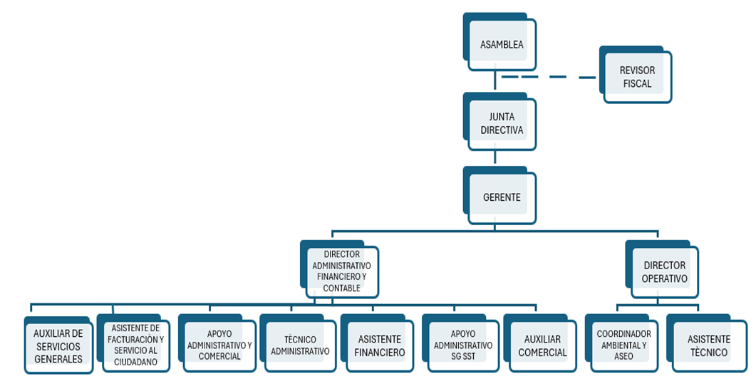
DESCRIPCIÓN DE LA ESTRUCTURA ORGÁNICA, DONDE SE DÉ INFORMACIÓN GENERAL DE CADA DIVISIÓN O DEPENDENCIA.
ORGANIGRAMA ÁREA ADMINISTRATIVA
ORGANIGRAMA ÁREA OPERATIVA